È«²¿²úÆ··ÖÀà
¼¯³Éµç·IC
- ÓÅÊÆ²úÆ·
- Chipown/оÅó΢
- оÅóµç»úÇý¶¯Ð¾Æ¬
- SLAN/Ê¿À¼Î¢
- CR/Æô³¼Î¢
- FM/¸»ÂúϵÁÐ
- SF/ÈüÍþоƬ
- XL/оÁúϵÁÐ
- LW/æê΢
³¡Ð§Ó¦¹Ü/MOS/IGBT
¶þ¼«¹Ü
Èý¼«¹Ü
ÍÆ¼ö²úÆ·
ÁªÏµÎÒÃÇ
ÉîÛÚÊÐæê΢µç×ӿƼ¼ÓÐÏÞ¹«Ë¾
µç»°£º0755-23087599
ÊÖ»ú£º13808858392
ÓÊÏ䣺dunianhua@leweitech.com
µØÖ·£ºÉîÛÚÊб¦°²ÇøÎ÷Ïçº×ÖÞºã·á¹¤Òµ³ÇB11¶°5Â¥¶«
AP8012-µç´Å¯µçԴоƬ
ËùÊô·ÖÀࣺChipown/оÅó΢
Æ·ÅÆ£ºÐ¾Åó΢
ÐͺţºAP8012
·â×°£ºSOP8/ DIP8
¹¦ÂÊ£º6W/8W
µçÁ÷£º
ÐͺţºAP8012
·â×°£ºSOP8/ DIP8
¹¦ÂÊ£º6W/8W
µçÁ÷£º
¶©¹ºÈÈÏߣº0755-23087599
²úÆ·ÃèÊö£º
AP8012Hµç´Å¯µçԴоƬÄÚ²¿¼¯³ÉÁËÂö¿íµ÷ÖÆ¿ØÖÆÆ÷ºÍ¹¦ÂÊMOSFET£¬ÊÊÓÃÓÚС¹¦ÂÊÀëÏßʽ¿ª¹ØµçÔ´¡£¸ÃоƬÌṩÁËÍêÕûµÄÖÇÄÜ»¯±£»¤¹¦ÄÜ£¬°üÀ¨¹ýÁ÷±£»¤£¬Ç·Ñ¹±£»¤£¬¹ýѹ±£»¤£¬¹ýα£»¤ºÍÈíÆô¶¯¹¦ÄÜ¡£¼äЪ¹¤×÷ģʽÄܹ»½µµÍϵͳ´¦ÓÚ´ý»úģʽʱµÄ¹¦ºÄ£»¶¶Æµ¼¼ÊõÓÐÖúÓÚ¸ÄÉÆEMIÌØÐÔ¡£¸ÃоƬ»¹ÄÚÖøßѹÆô¶¯Ä£¿é£¬±£Ö¤ÏµÍ³ÄÜѸËÙÆô¶¯¡£
²úÆ·ÌØµã£º
¡ö ÄÚÖÃ800V¸ßÑ©±ÀÄÜÁ¦ÖÇÄܹ¦ÂÊMOSFET
¡ö Âú×ã85~265V¿íACÊäÈ빤×÷µçѹ
¡ö È«µçѹ°ë·â±ÕʽÎÈ̬Êä³ö¹¦ÂÊ6W(DIP-8·â×°)
¡ö ¶¶Æµ¼¼Êõ¸ÄÉÆEMIÌØÐÔ
¡ö ¼äЪ¹¤×÷ģʽ
¡ö ÈíÆô¶¯
¡ö ÄÚÖøßѹÆô¶¯µç·
±£»¤¹¦ÄÜ
¹ýÁ÷±£»¤£¨OCP£©
¹ýα£»¤£¨OTP£©
VDD¹ýѹ±£»¤
·â×°/¶©¹ºÐÅÏ¢£º
·â×°/¶©¹ºÐÅÏ¢£º

Òý½Å¹¦Äܶ¨Ò壺
| SOP-8¹Ü½Å±êºÅ | DIP-8¹Ü½Å±êºÅ | ¹Ü½ÅÃû | ¹Ü½Å¹¦ÄÜÃèÊö |
| 1£¬2 | 1£¬2 | GND | ¹¦ÂÊMOSÒÔ¼°¿ØÖƵ緵IJο¼µØ |
| 3 | 3 | COMP | ·´À¡ÊäÈë½Å£¬ÓÃÒÔÈ·¶¨¹¦ÂÊMOSµÄ·åÖµµçÁ÷ |
| 4 | 4 | VDD | ¿ØÖƵ緵Ĺ©µçµçÔ´£¬Æô¶¯Ê±ÓɸßѹÆô¶¯¹Ü¶ÔVDDµçÈݽøÐгäµç£¬µ±´ïµ½UVLOÆô¶¯µçѹʱ£¬Æô¶¯¹ý³Ì½áÊø |
| - | 5 | NC | ¿Õ½Å£¨DIP-8¿É½ÓSW£© |
| 5£¬6£¬7£¬8 | 6£¬7£¬8 | SW | ¹¦ÂÊMOSµÄ©¼« |
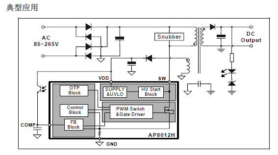
µäÐ͹¦ÂÊ

ap8012µçԴоƬµç·ͼ£º

¼«ÏÞ¹¤×÷·¶Î§¡¡¡¡
VDD ½ÅÄÍѹ…….………-0.3~45V¡¡¡¡
SW ½ÅÄÍѹ…….…..…..-0.3~750V¡¡¡¡
COMP ½ÅÄÍѹ……………-0.3~7V¡¡¡¡
½á¹¤×÷ζȷ¶Î§…..….….-40~150¡æ¡¡¡¡
´æ´¢Î¶ȷ¶Î§….…. ….-55~150¡æ¡¡¡¡
¹Ü½Åº¸½ÓÎÂ¶È £¨10Ã룩………...260¡æ¡¡¡¡
·â×°ÈÈ×è £¨SOP-7£©………….80¡æ/W¡¡¡¡
·â×°ÈÈ×è £¨DIP-8£©……….40¡æ/W¡¡¡¡
ÈËÌåģʽESD ÄÜÁ¦(1)£¨HBM ESDA/JEDEC JDS-001-2014£©….……... ±4kV¡¡¡¡
¿ÕÆøÄ£Ê½ESD ÄÜÁ¦(2) £¨¾²µç²âÊÔÒǶÔоƬÒý½ÅÖ±½Ó·Åµç£©….……...8kV¡¡¡¡
©¼«Âö³åµçÁ÷£¨Tpulse=100us£©…….…..…..…2A
Èç¹ûÐèÒªAP8012-µç´Å¯µçԴоƬ²úÆ·µÄÏêϸÊÖ²á»òÆäËû×ÊÁÏ£¬ÇëÏòÎÒÃÇÉêÇë¡£>>
Èç¹ûÐèÒªAP8012-µç´Å¯µçԴоƬ²úÆ·µÄÏêϸÊÖ²á»òÆäËû×ÊÁÏ£¬ÇëÏòÎÒÃÇÉêÇë¡£>>
°¢Àï°Í°ÍµêÆÌ
¹Ø×¢æê΢
ÊÕ²Øæê΢










