È«²¿²úÆ··ÖÀà
¼¯³Éµç·IC
- ÓÅÊÆ²úÆ·
- Chipown/оÅó΢
- оÅóµç»úÇý¶¯Ð¾Æ¬
- SLAN/Ê¿À¼Î¢
- CR/Æô³¼Î¢
- FM/¸»ÂúϵÁÐ
- SF/ÈüÍþоƬ
- XL/оÁúϵÁÐ
- LW/æê΢
³¡Ð§Ó¦¹Ü/MOS/IGBT
¶þ¼«¹Ü
Èý¼«¹Ü
ÍÆ¼ö²úÆ·
ÁªÏµÎÒÃÇ
ÉîÛÚÊÐæê΢µç×ӿƼ¼ÓÐÏÞ¹«Ë¾
µç»°£º0755-23087599
ÊÖ»ú£º13808858392
ÓÊÏ䣺dunianhua@leweitech.com
µØÖ·£ºÉîÛÚÊб¦°²ÇøÎ÷Ïçº×ÖÞºã·á¹¤Òµ³ÇB11¶°5Â¥¶«
AP1625 ÏÞÁ÷Åäµç¿ª¹ØÐ¾Æ¬
ËùÊô·ÖÀࣺChipown/оÅó΢
Æ·ÅÆ£ºÐ¾Åó΢
ÐͺţºAP1625
·â×°£ºSOT-23-5L/MSOP-8
¹¦ÂÊ£º2.7V~5.5V
µçÁ÷£º1.5A-2.5A
ÐͺţºAP1625
·â×°£ºSOT-23-5L/MSOP-8
¹¦ÂÊ£º2.7V~5.5V
µçÁ÷£º1.5A-2.5A
¶©¹ºÈÈÏߣº0755-23087599
¡¡¡¡AP1625ÊÇÒ»¿îÊÊÓÃÓÚ×Ô¹©µçºÍ×ÜÏß¹©µçµÄͨÓô®ÐÐ×ÜÏߣ¨USB£©Ó¦ÓõÄÏÞÁ÷¿ª¹Ø¡£ÓµÓм«Ð¡µ¼Í¨µç×èΪ52mΩ¡£ÓµÓжàÖÖ±£»¤ÌØÐÔÈçµçÁ÷ÏÞÖÆºÍÈȹضϣ¬¿ÉÒÔ·ÀÖ¹³ÖÐø´ó¸ºÔØ»ò¶Ì·¶øµ¼ÖÂµÄÆ÷¼þË𻵡£
¡¡¡¡
¡¡¡¡AP1625ÏÞÁ÷Åäµç¿ª¹ØÐ¾Æ¬ÄÚÖÃP¹µµÀMOSFET£¬´øÓÐÕæ¹Ø¶Ï¹¦ÄÜ£¬ÔÚAP1625¹Ø¶Ïʱ»ò¹¤×÷ʱ£¬¿ÉÓÐЧ·ÀÖ¹µçÁ÷µ¹¹à¡£µ±Êä³öµçѹ¸ßÓÚÊäÈëµçѹ£¬AP1625ͨ¹ýÄÚ²¿±È½ÏÆ÷Õì²âºóÄÜʵÏÖÕæ¹Ø¶Ï£¬·ÀÖ¹µçÁ÷µ¹¹à¡£
¡¡¡¡
¡¡¡¡AP1625µÄµÚ3½ÅFLGÊÇÓÃÀ´Ö¸Ê¾¹ýÁ÷»ò¹ýεÈÒ쳣״̬ʱµÄ¿ªÂ©Êä³öÒý½Å£¬ÄÚ²¿ÒѾÉ趨8msµÄÑÓʱÏûÒþºóÊä³öFLGÐźš£ÁíÍ⣬µ±AP1625µÄÊä³ö´¦ÓÚ·´¹àµçѹ״̬ʱ£¬FLG¾¹ý3msµÄÑÓʱÏûÒþºó½«Ö¸Ê¾Òì³£¡£
¡¡¡¡
¡¡¡¡AP1625ÏÞÁ÷Åäµç¿ª¹ØÐ¾Æ¬ÌØÐÔ¡¡¡¡
¡¡¡¡¡ö ¾²Ì¬µçÔ´µçÁ÷¡¡¡¡
¡¡¡¡¡ö AP1625A£º1.5A³ÖÐøµçÁ÷¡¡¡¡
¡¡¡¡¡ö AP1625E£º2.1A³ÖÐøµçÁ÷¡¡¡¡
¡¡¡¡¡ö AP1625F£º2.5A³ÖÐøµçÁ÷¡¡¡¡
¡¡¡¡¡ö 52mQÉϹܵ¼Í¨µç×è¡¡¡¡
¡¡¡¡¡ö ÌṩÈý¸öÄÚ²¿ÏÞÁ÷°æ±¾¡¡¡¡
¡¡¡¡¡ö ¹¤×÷·¶Î§£º2.7V~5.5V¡¡¡¡
¡¡¡¡¡ö 0.2ms µäÐÍÉÏÉýʱ¼ä¡¡¡¡
¡¡¡¡¡ö 5us£¨µäÐÍÖµ£©¿ìËÙ¹ýÁ÷ÏìÓ¦¡¡¡¡
¡¡¡¡¡ö Ç·Ñ¹Ëø¶¨¡¡¡¡
¡¡¡¡¡ö 1μA×î´ó¹Ø¶ÏµçÁ÷¡¡¡¡
¡¡¡¡¡ö µçÔ´¹Ø¶ÏʱÎÞ·´ÏòµçÁ÷¡¡¡¡
¡¡¡¡¡ö Êä³ö·´Ïòµçѹ±£»¤¡¡¡¡
¡¡¡¡¡ö ¿ªÂ©¹ýÁ÷±êÖ¾Êä³ö£¨FLG£©¡¡¡¡
¡¡¡¡¡ö ʹÄÜÂß¼£º¸ßÓÐЧ»òµÍÓÐЧ°æ±¾¡¡¡¡
¡¡¡¡¡ö ¿ÉÑ¡¹¦ÄÜ£ºÊä³ö×Ô¶¯·Åµç¡¡¡¡
¡¡¡¡¡ö ²ÉÓÃSOT-23-5LºÍMSOP-8·â×°
¡¡¡¡
¡¡¡¡Òý½ÅÅäÖü°¹¦ÄÜ

| Òý½ÅÃû³Æ | Òý½ÅÐòºÅ | Òý½Å¹¦ÄÜ | |
| SOT-23-5L | MSOP-8 | ||
| OUT | 1 | 6,7,8 | ¿ª¹ØÊä³ö£ºÁ¬½Óµ½ÄÚ²¿MOSFETµÄ©¼«¡£Í¨³£Á¬½Óµ½¸ºÔصĿª¹Ø²à¡£ |
| GND | 2 | 1 | µØ¡£ |
| FLG | 3 | 5 | ¿ªÂ©¹ÊÕϱêÖ¾Êä³ö£¬ÈȹضÏ3msÑÓʱ¡£ |
| EN/EN | 4 | 4 | ʹÄÜ£ºÂß¼µçƽʹÄÜÊäÈ롣ȷ±£ENÒý½Å²»ÒªÐü¿Õ¡£ |
| IN | 5 | 2,3 | µçÔ´ÊäÈ룺Á¬½Óµ½ÄÚ²¿MOSFETµÄÔ´¼«£¬ÎªÄÚ²¿¿ØÖƵç·¹©µç¡£ |
¡¡¡¡
¡¡¡¡AP1625¾²Ì¬µçÔ´µçÁ÷

¡¡¡¡
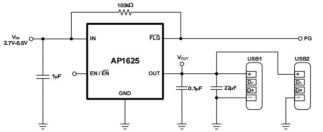
¡¡¡¡µäÐÍÓ¦Óõç·

¡¡¡¡
¡¡¡¡AP1625Ó¦ÓÃÁìÓò¡¡¡¡
¡¡¡¡¡ö ¸ß±ßµçÔ´±£»¤¿ª¹Ø¡¡¡¡
¡¡¡¡¡ö USB×ÜÏß¹©µç¼¯Ï߯÷¡¡¡¡
¡¡¡¡¡ö »ú¶¥ºÐ¡¡¡¡
¡¡¡¡¡ö ÖÇÄܵçÊÓ¡¡¡¡
¡¡¡¡¡ö MIDºÍ±Ê¼Ç±¾µçÄÔ
¡¡¡¡
¡¡¡¡AP1625ÏÞÁ÷Åäµç¿ª¹ØÐ¾Æ¬²ÉÓÃSOT-23-5LºÍMSOP-8·â×°£¬ÄÚÖÃP¹µµÀMOSFET£¬¹¤×÷·¶Î§£º2.7V~5.5V£¬52mΩµ¼Í¨µç×裬ÌṩÈý¸öÄÚ²¿ÏÞÁ÷°æ±¾£¬´øÓÐÕæ¹Ø¶Ï¹¦ÄÜ£¬¿ÉÒÔ·ÀÖ¹µçÁ÷µ¹¹à£¬¹ã·ºÓ¦ÓÃÓڸ߱ߵçÔ´±£»¤¿ª¹Ø¡¢USB×ÜÏß¹©µç¼¯Ï߯÷¡¢»ú¶¥ºÐ¡¢ÖÇÄܵçÊÓ¡¢MIDºÍ±Ê¼Ç±¾µçÄÔµÈÁìÓò£¬¸ü¶àAP1625ÏÞÁ÷Åäµç¿ª¹ØÐ¾Æ¬ÏêϸÊÖ²á»òÆäËü×ÊÁÏ£¬ÇëÏòæê΢µç×ÓÉêÇë¡£>>
°¢Àï°Í°ÍµêÆÌ
¹Ø×¢æê΢
ÊÕ²Øæê΢










