ÍÆ¼ö²úÆ·
ÁªÏµÎÒÃÇ
ÉîÛÚÊÐæê΢µç×ӿƼ¼ÓÐÏÞ¹«Ë¾
µç»°£º0755-23087599
´«Õ棺0755-23082933
ÓÊÏ䣺yishanbo@leweitech.com
µØÖ·£ºÉîÛÚÊб¦°²ÇøÎ÷Ïçº×ÖÞºã·á¹¤Òµ³ÇB11¶°5Â¥¶«
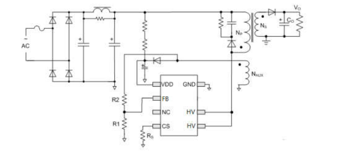
DP2525BԱ߷´À¡µçԴоƬ³äµçÆ÷Ó¦Ó÷½°¸
ËùÊô·ÖÀࣺÓÅÊÆ²úÆ·
Æ·ÅÆ£ºµÂÆÕ΢
Ðͺţºdp2525b
·â×°£ºSOP-7
¹¦ÂÊ£º5W
µçÁ÷£º1A
Ðͺţºdp2525b
·â×°£ºSOP-7
¹¦ÂÊ£º5W
µçÁ÷£º1A
¶©¹ºÈÈÏߣº0755-23087599
¡¡¡¡DP2525B²úÆ·ÃèÊö£º
¡¡¡¡
¡¡¡¡DP2525ÊÇÒ»¿î¸ß¾«×¼µÄºãÁ÷/ºãѹԱ߷´À¡¿ØÖÆÆ÷¼¯³É800V¹¦ÂÊÈý¼«¹Ü£¨BJT)¡£´ý»ú¹¦ºÄСÓÚ100mW(AC230V)£¬ÊʺÏÓ¦ÓÃÔڵͳɱ¾¸ßÄÜЧ¡¢¸ß¶¯Ì¬ÏìÓ¦µÄС¹¦ÂʳäµçÆ÷ºÍÊÊÅäÆ÷ÒÔ¼°LEDÁìÓò¡£¼¯³ÉÁ˶ÀÓкãѹ(CV)ºÍºãÁ÷(CC)¿ØÖƼ¼Êõ£¬¿ÉʵÏÖСÓÚ±4%µÄºãѹºãÁ÷¾«¶È¡£ÔÚºãÁ÷(CC)¿ØÖƵçÁ÷ºÍÊä³ö¹¦ÂÊ¿ÉÒÔͨ¹ýCS½ÅµÄµçÁ÷²ÉÑùµç×èRSÀ´µ÷Õû£¬ÔÚºãѹ(CV)¿ØÖƶàģʽ¿ØÖƲÙ×÷¿ÉʵÏָ߿ɿ¿ÐÔ¸ßЧÂÊ.¸ºÔØÈ«³ÌÎÞÒôƵÔëÒô¡£¶ÀÓÐµÄÆµÂʶ¶¶¯¼¼Êõ£¬¿ÉÒÔÇáËÉÌá¸ßEMIÓàÁ¿£¬½µµÍEMIÆ÷¼þµÄ³É±¾¡£ÓÅ»¯¶¯Ì¬ÏìÓ¦£¬½µµÍÊä³öÎÆ²¨¡£
¡¡¡¡
¡¡¡¡DP2525B²úÆ·ÌØµã£º
¡¡¡¡
¡¡¡¡Ô±ß·´À¡£¬ÄÚÖÃ800V BJTÎÞÐè¹âñîºÍTL431
¡¡¡¡È«µçѹÊäÈë¿É´ï±4%µÄCC/CV¸ß¾«¶ÈÊä³ö
¡¡¡¡È«µçѹÊäÈë¿É´ï±4%µÄCC/CV¸ß¾«¶ÈÊä³ö
¡¡¡¡ÄÚÖÃÈíÆô¶¯
¡¡¡¡¿É±à³ÌÊä³öÏßѹ½µ²¹³¥
¡¡¡¡ÄÚÖñäѹÆ÷¸ÐÁ¿Îó²î²¹³¥
¡¡¡¡ÄÚÖóõ¼¶·´À¡µÄ¶þ´Î²àºãÁ÷¿ØÖÆ
¡¡¡¡ÄÚÖÃ×ÔÊÊÓ¦µçÁ÷·åÖµµ÷Õû
¡¡¡¡¶àģʽ¿ØÖÆÔöÇ¿¿É¿¿ÐÔ¡¢Ìá¸ßЧÂÊ
¡¡¡¡ÑϸñµÄCCµ÷½Ú¿É±à³ÌÏß·²¹³¥
¡¡¡¡ÄÚÖûìºÏƵÂʶ¶¶¯¸ÄÉÆEMI
¡¡¡¡ÄÚÖÃÆ½»¬½µÆµÕÛ·µ×¨Àû¼¼ÊõÏû³ýÒôƵÔëÒô
¡¡¡¡ÄÚÖÃÒôƵÔëÒôÒÖÖÆ¼¼Êõ
¡¡¡¡ÄÚÖÃͬ²½Ð±Âʲ¹³¥
¡¡¡¡ÖðÖÜÆÚµçÁ÷ÏÞÖÆ
¡¡¡¡ÄÚÖøߵÍѹ¹ý¹¦ÂÊOCP²¹³¥
¡¡¡¡ÄÚÖÃÇ°ÑØÏûÒþ(Leading edge blanking)
¡¡¡¡VDD Ƿѹ±£»¤(UVLO)
¡¡¡¡VDD ¹ýѹ±£»¤¼°Ç¯Î»
¡¡¡¡ÄÚÖÃÊä³ö¶Ì·±£»¤
¡¡ µäÐÍÓ¦ÓÃͼ£º

°¢Àï°Í°ÍµêÆÌ
¹Ø×¢æê΢
ÊÕ²Øæê΢









